产品分类
联系我们
CONTACT US
电 话:0379-63210622
手 机:137-0769-6241
地址:洛阳市西工区衡山路五洲国际工业博览城B区31栋119号
乘车路线:可自行驾车前往
一、产品概述
BA型泵系列单级单吸悬臂式离心泵,供吸送清水及物理化学性质类似于水的液体之用。
本型泵扬程在8-93m时,流量为4.5—360m3/时,液体的***高温度不得超过80℃,适合于工厂、矿山、城市给水和农田灌溉等用。
二、结构说明
BA型泵的主要另件有:泵体(1);泵盖(2)‘叶轮(3);轴(4);和托架(5)。泵的吐出口与泵的轴线成垂直方向,并可根据安装使用条件与泵体共同旋转90。,l80。和270。角。本型泵由电机通过弹性联轴器直接转动,或通过皮带传动装置进行转动。
图1表示BA型水泵的纵剖面结构图,轴的两端以单列向心球轴承支承,用稀油润滑。
图2代表l6种BA型泵的外形图,图3是BA型泵的安装图,BA型泵的外形尺寸和安装尺寸附列于后面。
泵体(1)为铸铁制成,其内制有逐渐扩散***泵的吐出口成涡形的流道,出口法兰上钻有安装压力表的管螺孔。
泵盖(2)为铸铁制成,流道为收缩形,与泵体间垫有纸垫,进水口法兰上钻有安装真空表的管螺孔。
叶轮(3)为铸铁制成,是单侧进水,内有成曲面的叶片,在靠近轴孔处,钻有几个孔,以平衡轴向力,但11/2BA-6,2BA-6,2BA-9,3BA-9,3BA-13,4BA-18,4BA-25,叶轮没有钻孔,依靠轴承承受轴向力,制造时,经过静平衡试验。
轴(4)由优质炭素钢制成,一端固定叶轮,工作时轴装配在托架内的球轴承内转动。
托架(5)为铸铁制成,以稀油润滑的托架有油室,油面应常以油标尺来测量油位。
填料起着密封的作用,防止空气透入和大量液体渗出,填料密封由填料室,填料压盖,填料环,铅粉油浸石棉绳构成。少量高压液体通过泵体内的串水孔流入填料室中,起水封作用。填料的松紧程度必须适当,不可太紧,也不可太松,以液体能一滴一滴渗出为准,填料太紧,轴易发热,同时耗费功率,填料太松,液体渗漏大,降低水泵效率,填料内如渗水过多,应按时填加或更换填料。
水泵及电机安装在一个底座上,用弹性联轴器联接,当安装时,必须注意电机与水泵的轴在同一条中心线上。
三、安装、起动、停止和运转
1、安装:
(1)安装前的准备工作;
A、检查水泵和电机有无损坏。
B、准备工具及起重机械。
C、按图检查安装的基础。
(2)安装顺序:
A、整套水泵运抵现场时,附带底座者已装好电动机。找平底座时,可不必卸下水泵和电动机。
B、将底座放在地基上,在地脚螺钉附近垫铁,将底座垫高约20-40毫米,准备找平后填充水泥浆之用。
C、用水平仪检查泵座的水平度,.找平后,拧紧地脚螺钉螺母,用水泥浆灌浇泵座及地脚螺钉孔。
D、经3—4天水泥干固后再检查一下水平度。
E、洗清除净泵座的支持平面,水泵脚和电机脚的平面,并把水泵和电机安放到底座上去。
F、调整泵轴水平,找平后,适当上紧螺母,以防起动,待泵端调节完竣后,再安装电机,在水平欠妥的脚上,垫上垫板。使泵和电机联轴器之间留有一定的间隙(看图3安装图)。
G、把钢尺放在联轴器上,检查水泵轴心线与电机轴线是否重合,若不重合就在电机脚下垫上几片薄铁片,使电机联轴器与钢尺相符,当用几片薄铁片时应取出它们,用经过刨制的整块垫板来代替相同的厚度,并重新检查安装情况。
为了检查安装的精度,在几个相反位置上用塞尺测量联轴器平面之间的间隙,联轴器两端平面间一周上***大和***小间隙,差数不得超过0.3毫米,两端中心线上下或左右的差数不得超过0.1毫米。
2.起动及停止:
(1)检查托架内的黄油或用油标尺来测量稀油的油位是否在规定范围内。
(2)试验起动,检查电机旋转方向是否正确。试验时间不准超过l分钟。
(3)经泵体上部螺孔,往水泵和吸水管内灌水。
(4)闭上吐出管上之阀及压力表之旋塞。
(5)上述过程完竣后,启动电机,并打开压力表旋塞。
(6)当水泵以全转数工作时,压力表显示适当压力,然后打开真空表旋塞,并且逐渐打开排水管路上的闸阀到需要范围为止。
(7)当要停止水泵时,要慢慢的关闭在排水管路上闸阀,并闭真空表旋塞,并停止电动机,然后闭上压力表旋塞。
如果所处的环境,外界温度较低时,则应将泵体下部的四方螺塞打开,放出水泵内的水,以免冻裂。
(8)当长期停止使用水泵时,水泵应拆卸开,再将另件上的水擦干,并在滑动面处涂上防锈油,妥善保存。
3、运转:
(1)注意水泵轴承温度,不应超过外界温度35℃,但***高不应大于75℃。
(2)托架内的油位,必须保持在油标尺的两刻度之间。
(3)在水泵工作的***个月内,经100小时后,更换托架的润滑油,以后稀油在水泵每工作500小时换油一次,黄油在2000小时换油一次。
(4)填料室内正常程度漏水,每分钟以10-20滴,超过或太少者,应压紧或放松填料压盖。
(5)定期检查弹性联轴器,注意电机轴承温升。
(6)运转过程中,如发现噪声或不寻常的声音时,应立即停车,检查其原因。
(7)水泵工作每#登2000小时应进行周期检查,叶轮与密封环配合处的间隙,不能磨损过大,吸水直径为l00毫米或小于100毫米的泵其间隙在直径方向的***大值为1•5毫米,吸水管直径等于l00毫米或大于150毫米时,其间隙在直径上的***大值为2毫米,如超过时,可更换密封环。
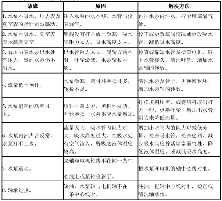
四、可能发生的故障及其解决方法

五、型泵工作性能表





